分享成功

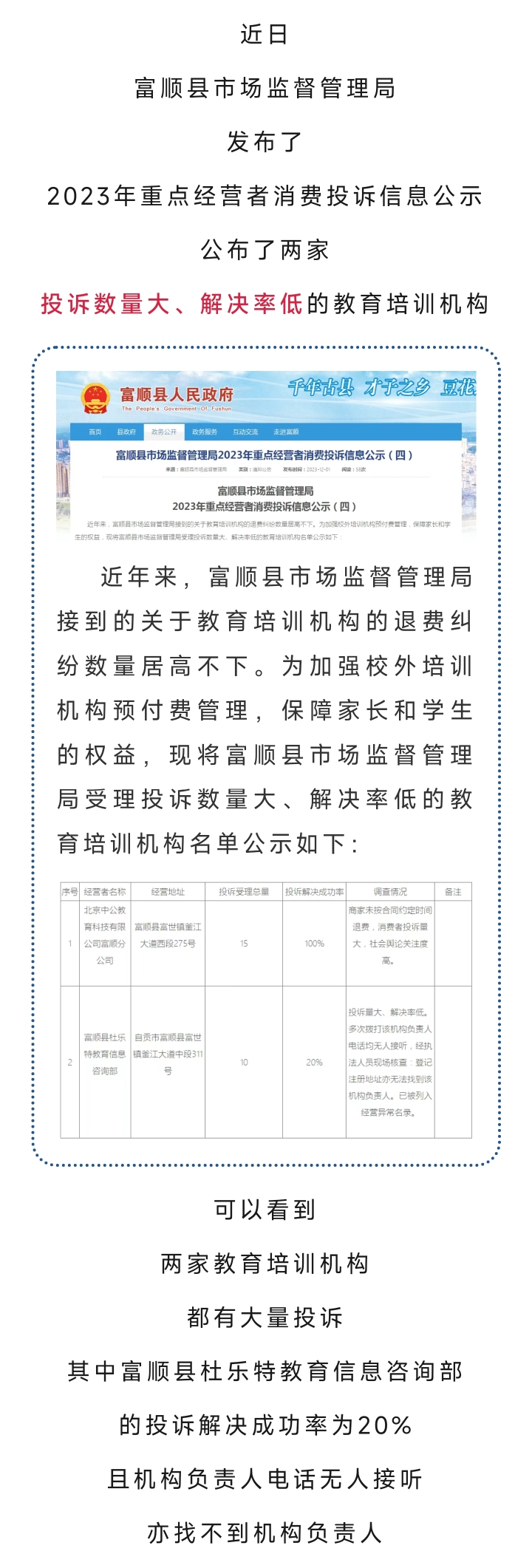
退费难!富顺这2家教育培训机构负责人无法联系被大量投诉

 

         编辑 富贵儿

 

免责声明:本文来自网友发表,不代表自贡在线APP观点和立场,如存在侵权问题,请与自贡在线APP联系删除!未经自贡在线授权,禁止转载!举报电话:18909006163
全部评论
  • 默认
  • 最新
  • 楼主
你的热评
游客
发表评论
最热秦菜圈
  • 佛山标志性建筑!晚上好,秦菜圈!#运动打卡100天##感恩守护 致敬最可爱的人##谁还不是个孩子呢?##下班后的快乐生活##运动就要坚持##早安,新的一天##心情日志##爱笑的人运气不会太差##生活有点苦,但我很甜##每日打卡签到##早安,秦菜圈!##打卡文明自贡十二时辰 ,一起遇见城市之美# #留住,这一刻参与我的春天# #晒晒“劳动”成果##人间烟火气,最抚凡人心# #晒晒夏日清爽穿搭##晚安秦菜圈##风景随拍##晒晒我的中秋国庆##每天一条秦菜圈##新年到福来到##中秋的100种打开方式##过年那些事儿#

    火炎焱

    31
  • 晚上好,秦菜圈!#运动打卡100天##感恩守护 致敬最可爱的人##谁还不是个孩子呢?##下班后的快乐生活##运动就要坚持##早安,新的一天##心情日志##爱笑的人运气不会太差##生活有点苦,但我很甜##每日打卡签到##早安,秦菜圈!##打卡文明自贡十二时辰 ,一起遇见城市之美# #留住,这一刻参与我的春天# #晒晒“劳动”成果##人间烟火气,最抚凡人心# #晒晒夏日清爽穿搭##晚安秦菜圈##风景随拍##管他几岁,开心万岁##晒晒我的中秋国庆##每天一条秦菜圈##新年到福来到##中秋的100种打开方式##过年那些事儿# #自律最光荣#

    snowflake

    31
  • 关于沿滩新城板仓工业区长期排放刺鼻气体、影响居民健康的紧急举报 1.污染源在板仓工业区范围内。 2.污染特征,味道刺鼻,闻多了久了头晕。 3.影响范围梁家坝立交桥,君耀嘉悦龙湖,玖州大园,,龙湖实验学校,龙湖领域一期,二期,三期,四期,晶泽汐樾等范围,具体看风向。 4.排放时间前期大概是每周星期三,星期六晚上到早上。2026年前多在半夜到早上,现在半天也能闻到。 5.证人证言,有12345.12369等投诉记录,有居民群聊天记录为证 6.诉求:请求请自贡政府和有关环保部门介入调查、公开监测数据、责令整改、依法处罚,彻底解决空气污染问题,还自贡人民清新的空气。#投诉爆料#沿滩区板仓工业区空气污染

    九州大院

    20
  • 分享了图片

    6155

    17
  • #每天一条秦菜圈# #人间烟火气,最抚凡人心# #今日美貌营业# #管他几岁,开心万岁#

    柠檬树下吃西瓜

    12
  • #风景随拍#

    W能

    11
  • 我们真正的成长,是优于过去的自己,不必和他人攀比,自有节奏就好……早安☕️

    大漠射手超哥

    11
  • #风景随拍#

    W能

    11
  • #每日打卡签到#天亮一声早,万事都美好,虽不常相见,祝福不能少。把烦恼轻轻放下,让快乐悄悄登场,心宽一寸,路就宽一丈。新的一周,新的问候,宜从容,宜自在,宜心怀美好,接纳所有不完美,拥抱每一份小确幸,日子自然熠熠生辉。

    XIEMR168

    10
  • 分享了图片

    只剩下高了

    10
热点推荐

安装应用

免费下载自贡在线
这是app专享内容啦!
你可以下载app,更多精彩任你挑!
绑定手机才能继续哦!
绑定手机账号更安全哦!
绑定手机才能继续哦!
绑定手机账号更安全哦!